体育资讯
banner
本月足协对多名涉事人员予以纪律处分,聚焦暴
作者:贝斯特bst2222  日期:2026-03-15  浏览:  来源:贝斯特官网
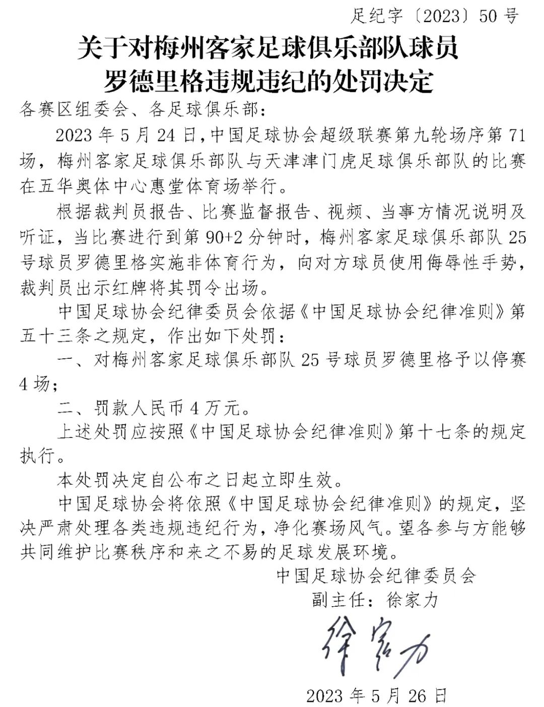
本月中国足协就多名涉事人员给予纪律处分,聚焦球场暴力和侮辱性行为等违规情形,力求以明确的处罚传达对体育道德的坚决维护。本月足协对多名涉事人员予以纪律处分,聚焦暴 在两队对阵的关键比赛中,上海申花的门将马镇因暴力行为被直接裁定红牌并罚出场,随后被处以停赛多场和相应罚款的处罚。此举旨在警示其他球员,强调拳击和面部攻击等行为在现代职业足球中是不可接受的。本月足协对多名涉事人员予以纪律处分,聚焦暴 同日的另一项纪律决定针对于梅州客家的外援罗德里格。他因为在比赛中对对手球员采取侮辱性手势而被红牌罚下,并被处以相应的禁赛和罚款,以传达对侮辱性行为的零容忍态度。本月足协对多名涉事人员予以纪律处分,聚焦暴 此外,济南兴洲足球俱乐部的官员马良也因为违规违纪遭到处理。裁判在比赛中对其出示红牌并将其驱离,后续规定使其不得进入比赛现场若干场次,并伴随相应的经济处罚。这一案例再次强调了对圈内人员行为规范的严格执行力度。 据统计,整个时期内中国足协共计开出若干纪律处分,涉及多名球员及外援等个人,涉及禁赛场数与罚款数额等不同程度的处罚。上述人员中,一些人被判处多场禁赛并伴随经济处罚,这体现了对不端行为的综合治理与威慑作用。此类措施有助于提升联赛的公平性与专业形象,促使各方在比赛中遵循职业道德与体育精神。